Harness the Power of Self-Coaching to Tackle Complex Issues
Estimated reading time: 6 minutes.
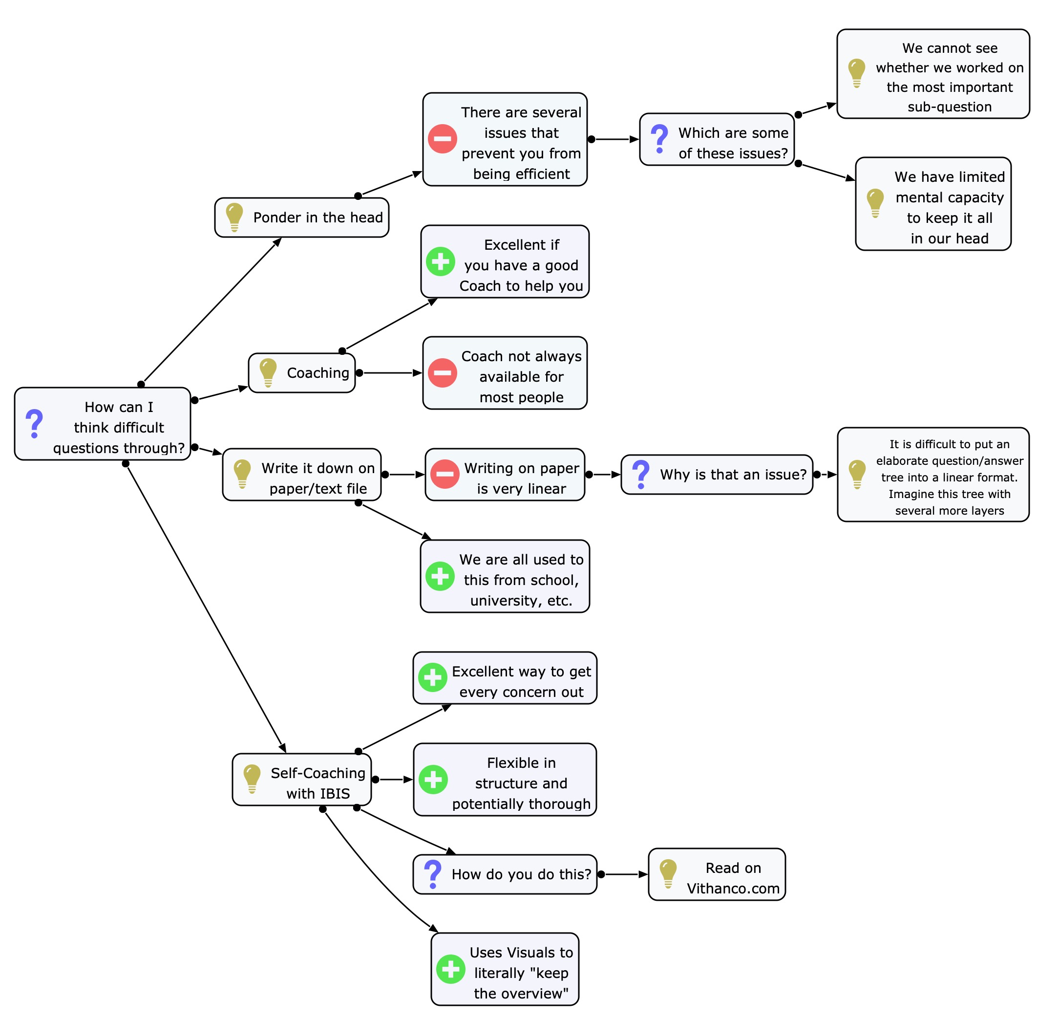
When we try to understand a complex issue in our heads, we often end up in “rabbit holes”: We follow a chain of questions until we forget how we came to this particular follow-on question. We need to maintain the context of the question and look at a minor aspect of the issue - without even realising that it is insignificant. * We cannot see whether we worked on the most critical subquestion. In short, we can only think about a complex issue partially through in our heads. And this is not surprising, as study after study shows that we can only keep a few “chunks” of information in our brain at the same time (see, for example Magical Number Seven, Plus or Minus Two).
Over time we might work complex issues out in our brains, but there is no guarantee that we see all options and that we don’t already start looking for evidence instead of searching for new aspects (see, for example: Confirmation Bias).
This post might help you, too. The topic is “self-coaching”.
What is Self-Coaching?
Self Coaching is a term that describes methods that apply two-party coaching methods to a single party. In short, you become a coach and coachee in one person. Type “self-coaching” into your browser’s search bar, and Google will tell you it has about 348 million hits (May 15th, 2023). So, it seems to be a big thing.
As a coach, you generally don’t give advice; you listen and ask. The coachee needs to deliver all answers to themself. The clue is to ask the right questions and let the coachee find the way forward. Questions should be void of judgement and open up new ways of thinking for the coachee. Often enough, the best questions are straightforward. My favourite is “What else?”, a simple question to trigger more answers.
I tried self-coaching in my head, with moderate success, as I tend to end up in the rabbit hole, as I already mentioned. But having a visual representation of the questions and relevant answers did help me to overcome this and other issues.
The Notation
I am drawing IBIS diagrams (see example) to support my self-coaching. IBIS diagrams consist of 4 elements:
- Questions
- Answers or Ideas
- Pros (comments supporting an answer or idea)
- Cons (comments that show opposing sides of answers or ideas)
Answers/solutions answer questions; answers/solutions can have Pros and Cons. In addition, questions can be attached to any element. You can question a question (“Why is this relevant?”), or an idea (“Is this realistic?) or pros and cons (“Do we have data for this?”). These four elements are used by a method called Dialogue Mapping to map out full dialogues between a group of people. See IBIS Domain for more details on how Vithanco supports self-coaching, and read the example graph below for a quick understanding of IBIS.

Use visuals to help you during self-coaching
There is also a simple way to use IBIS without any visuals. You simply use a text editor and write one “box” per line. Questions end with a questions mark Answers are indented under the question Pros and cons are further indented, starting with “+” or “-“. Further questions add to the indention. With these rules, the above diagram will look like this: 

Same content as in previous picture, but expressed as text instead of visuals
Please note how the structure of the thoughts is expressed via increasing indent. This simple format can help you to structure your thoughts even on a piece of paper.
The Method
Just follow this simple process. Adapt it to your needs wherever you think it would be good.
- Brain Dump: Start by noting down the Question you want to get answered (the root question). Provide a first set of answers/solutions. In the next step, you add obvious Pros and Cons. If you already have relevant follow on questions, just add them potentially with answers.
- Review your questions: Now, you step back and start reviewing your questions and add additional questions to the right node if they add value. Some suggested review questions are:
- Are these the right questions? Especially the root question could be easily not aligned with your goals. If you are unsure, add a “Is this question aligned with xxx?” to the diagram.
- What are the evaluation criteria? Based on what criteria do you prefer one answer over the other? Add the criteria as well to the diagram.
- Are the questions open? Closed questions are narrowing possible answers. Try to reformulate
- Are the questions rhetorical or leading? Make the question more open. If needed, then add the hidden evaluation in the criteria for answers (see above).
- Are all terms clear? Similar to the criteria, sometimes it is required to define a term on the fly. Add the question if you think that a different definition is possible and that a different definition can impact the evaluation of answers. 3. Review your Pros & Cons:
- Are the Pros & Cons valid? Feel free to add questions about sources for the data or whether you can trust the data.
- Are the Pros & Cons lack criteria? If you like/dislike an answer, based on what criteria do you think that answer is good?
- What other Pros & Cons do you see 4. Add more answers:
- Just ask yourself the magic question: “What else?”
Iterate points 2 - 4 until you are happy with the outcome. Eventually, you will have reflected enough, and your inner coach will stop asking questions. You will conclude the matter and can be sure that you did a reasonably good job. Clearly, sometimes you will want to review your IBIS graph with others. You will find that others are easily able to trace your thoughts if presented with an IBIS graph. And, of course, external input can add important thoughts, leading to further iterations.
An added advantage of this method is its longevity. You can revisit your IBIS diagram years later and still understand the logic behind your past decisions. This can be a powerful tool for learning and growth.
Bonus Thoughts
- It is impossible always to request an outsider’s opinion. You will likely not challenge all your assumptions. It takes training even to see a few of your premises. Hence, a coach is always a good idea in a critical situation. But the diagram lets you quickly shore up your train of thought with the coach.
- No article should be written touching the topic of decision-making without mentioning the book “Decisive” by the Heath brothers (https://www.goodreads.com/book/show/15798078-decisive). One of the lessons I took from that book was always to have more than two options to choose from - hence “the What else?". Try this video as a summary.