Vithanco

IBIS Cheat Cheats

Estimated reading time: 0 minutes.

Some Cheat Cheats to support you on your journey towards IBIS mapping.

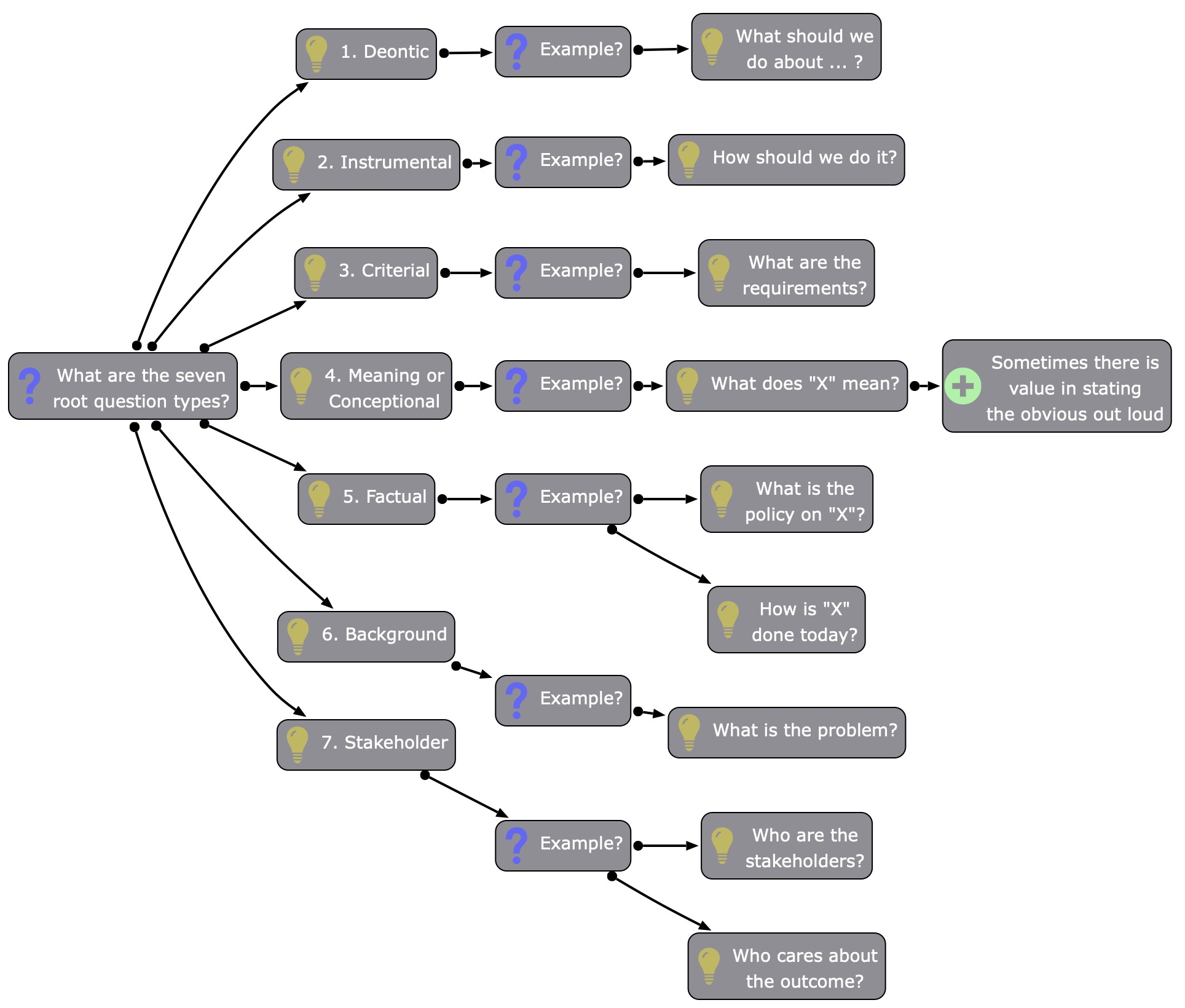
The 7 Root Question Types
The 7 Root Question Types

The 7 "root" questions are simply 7 kinds of questions. See below a generic diagram that uses these 7.

Shortcut Questions - just use what makes sense to you and others
Shortcut Questions - just use what makes sense to you and others
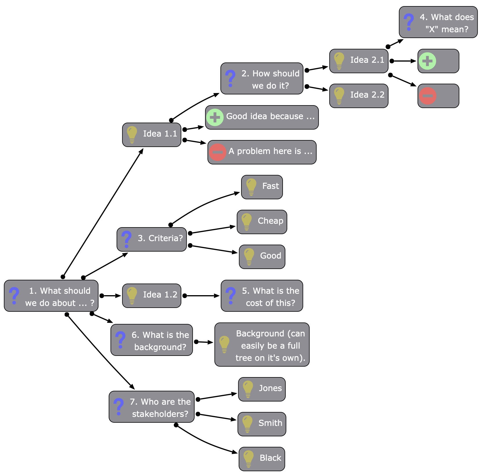
Generic IBIS Diagram
Generic IBIS Diagram