The Current Reality Tree (CRT) Notation
Estimated reading time: 4 minutes.
Why Use Current Reality Trees (CRTs)?
CRTs employ 'If... Then...' statements to address 'WHAT to change?' They serve as the initial step in applying the TOC thinking processes, leading to the discovery of the root cause – the single item to change for the most significant impact.
Essentially, CRTs are a form of root cause analysis. They assume that even if numerous problems exist in a specific area, they all stem from one or a few root causes. CRTs model the cause-and-effect relationship between these problems (known as "Undesirable Effects" or UDEs) and their causes.
What sets CRTs apart from other root cause analysis methods is the underlying sufficient cause or diagram logic. In the diagram, each edge A -> B must be verifiable as "if A, then B."
The process is complete when all UDEs are connected, and you can identify the single effect that requires modification for the most significant impact.
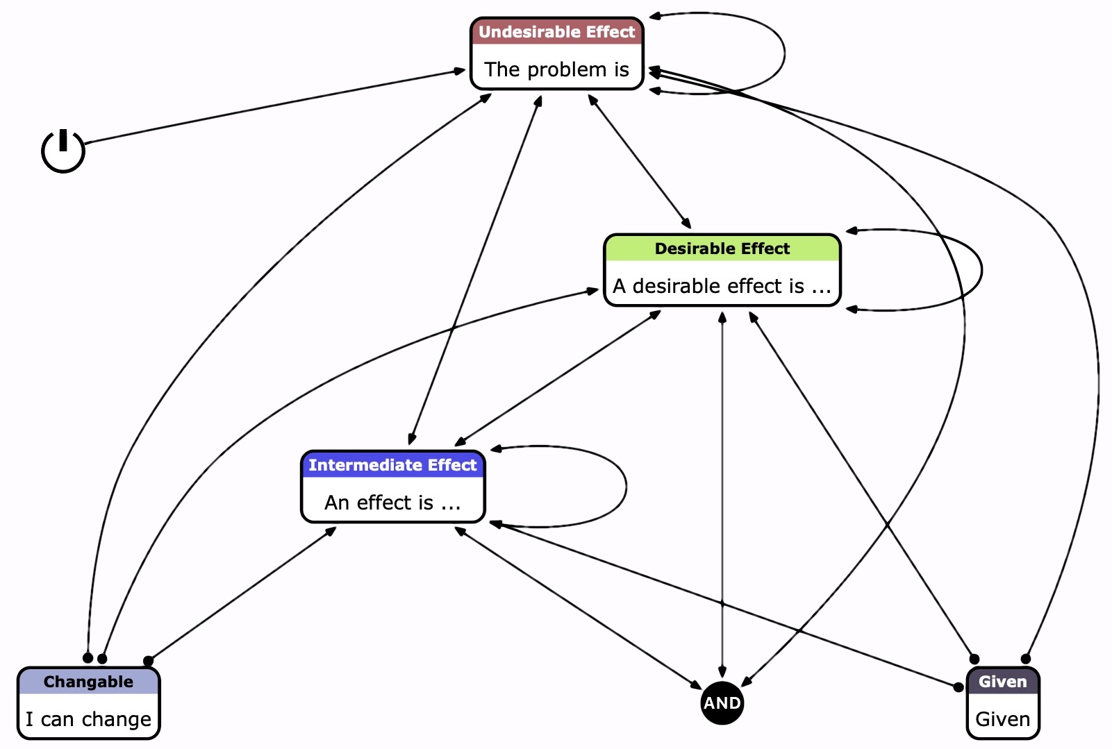
CRT Notation Description
The diagram below outlines the Notation's grammar. CRTs begin by listing the known Undesirable Effects (UDEs) in a specific area. It is recommended to collect between 5 and 10, but more can be included if necessary.
Next, follow the sufficient cause logic to identify the causes. Each cause is an effect in itself (desirable, undesirable, or intermediate). Two additional "causes" typically appear at the bottom of the diagram: "Given" causes, which cannot be changed, and "Changeable" causes, which can and should be altered to mitigate problems from reoccurring. These are the most interesting causes since changing them is the easiest way to enact change.

The Node Types in detail:
| Node Type | Description | Is Starting Point | Successors |
|---|---|---|---|
| Undesirable Effect | These are starting points for current reality trees. They represent unwanted outcomes that are caused by other events or conditions. | Yes | All Effects incl. 'And' |
| Intermediate Effect | These represent outcomes that aren't necessarily good or bad. They too are caused by other events or conditions. | No | All Effects incl. 'And' |
| Desirable Effect | These are outcomes you want to achieve. Like others, they're caused by other events or conditions. | No | All Effects incl. 'And' |
| Given | These are constants, things you can't change. For example, gravity is a given - unless you leave Earth, it's always there. | No | All Effects incl. 'And' |
| Changeable | These represent conditions that can be changed to prevent issues from happening again. | No | All Effects incl. 'And' |
| And Junctor | These are used in diagrams to show that an outcome happens only when two conditions are both present. | No | All |
Is there anything else you need assistance with?
The Notation setting will highlight those effects (desirable, undesirable or intermediate incl. And Junctor) that are connected to a cause. This way the not-yet-connected effects are highlighted, so you can focus on them.
Background Information on CRT Notation
CRT diagrams were developed as part of the Theory of Constraints by E. Goldratt. More on the Theory of Constraints can be found here.
Example
In the book It's not Luck Goldratt's hero Alex Rogo is creating a medium-sized Current Reality Tree.

The CRT from "It's not Luck"
When creating the tree from the book I realised a few things:
- Goldratt didn't fully define the tree in the book. I needed to make some connections up for myself. Please let me know if I went wrong.
- Goldratt didn't connect UDE #11 at all. If you have read the book then you know that it was the task of Alex Rogo to connect all UDEs.
- This seems to me to be the obvious example of CRT. However, I couldn't find anyone who had published this example.
Fun fact: It took a while until I read It's not Luck. This is quite funny as I have used the TOC Thinking Processes for quite some time but I was simply not aware that they were presented in this book by Goldratt. Instead, I read Thinking with Flying Logic a manuscript that is delivered together with the really good Flying Logic software (which was a huge influence for Vithanco). Furthermore, I read Lisa Scheinkopf's Thinking for a Change. I even read Dettmer's executive version book.
Clearly, the book has a message and is therefore not a true novel and some of the examples are more questionable than others, but that is beside the point. I highly recommend the book.