The Evaporating Cloud (EC) Notation
Estimated reading time: 4 minutes.
Why use Evaporating Clouds?
EC resolves a conflict by stating both sides of the problem and reviewing the underlying assumptions that create the conflict. Please note that the one requirement is that both sides share the same goal. If needed, refer to the goals behind the current plan.
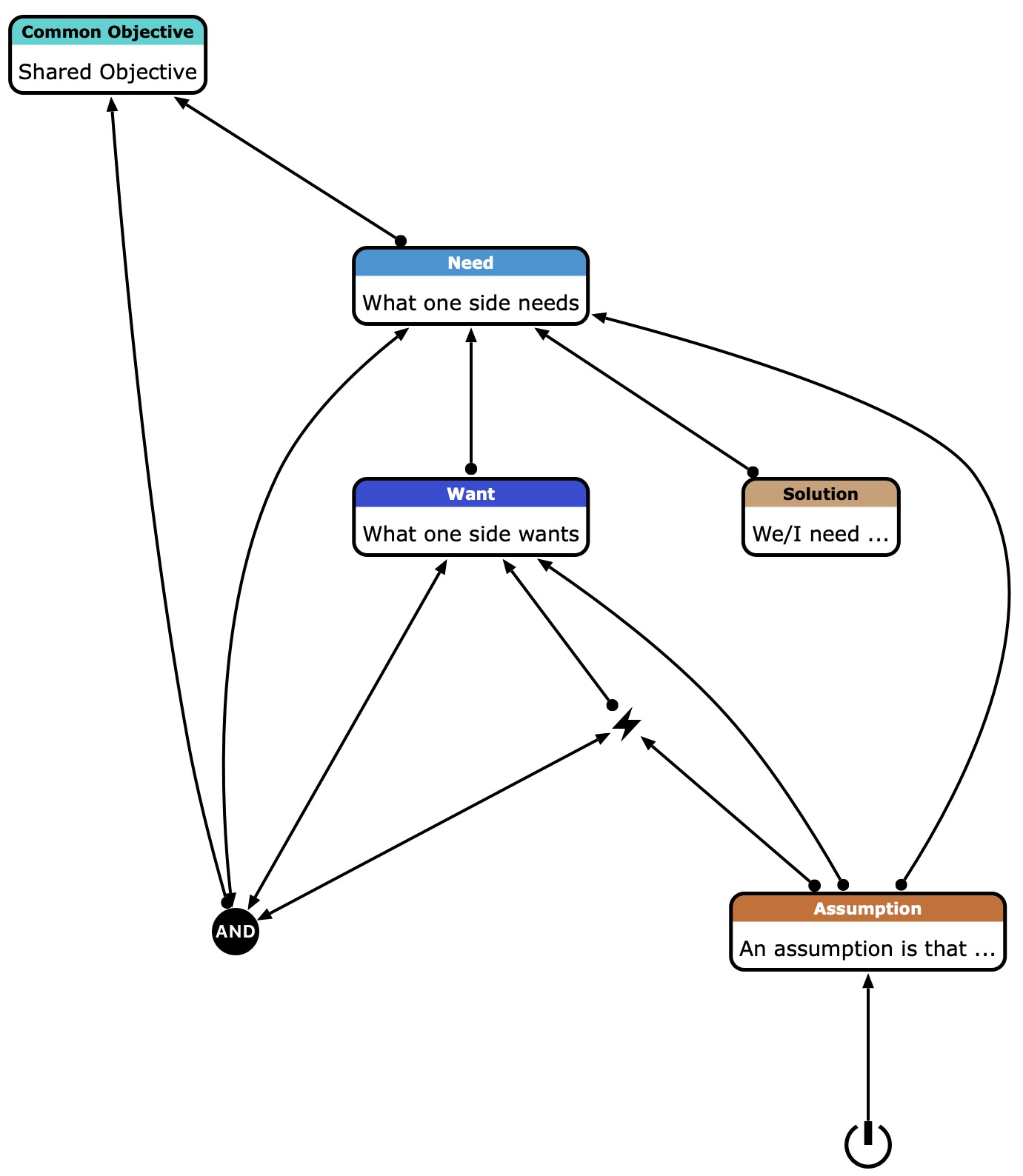
ECs allow a precise Problem description. ECs define a problem as a 'Common Objective', two separate 'Needs' and two different 'Wants' that conflict.

The Evaporating Cloud's basic structure
Use ECs whenever you have a problem.
ECs are methodically used in TOC thinking processes when defining a Future Reality Tree (FTRs). First, FTRs are created by injecting solutions from Current Reality Trees (CRT). Then, those solutions are formulated through ECs.
Example EC
Goldratt developed TOC based on production inefficiencies. One of his most often used examples is batch sizes and the perceived conflict between cost-saving large batch sizes and throughput-improving small batch sizes. The resulting EC with some false assumptions is shown below.

Goldratt's EC example
These assumptions are easier to find when the diagram is verbalised by stating each connection even aloud by constructing “In order to... we must ...". So, the assumptions here violate the phrase “In order to reduce setup cost per unit, we must run large batches." Notice the wording "we must". It invites critics.
EC Notation Description
The diagram below describes the Notation.

The EC Notation Model
The Node Types in detail:
| Node Type | Description | Is Starting Type / Successor |
|---|---|---|
| Common Objective | The shared Objective, valid for both branches of the EC | No / - |
| Need | The perceived Need | No / Common Objective |
| Want | The perceived Want | No / Need, And |
| Conflict | The perceived Conflict, expressed as mutually exclusive wants | No / Want, And |
| And | Combining two elements that are necessary in combination. | No / All besides Assumptions and Solution |
| Assumption | Expose the underlying assumptions for the EC | Yes / Conflict, Want, Need |
| Solution | In order to mark the final solution | No / Need |
The Evaporating Cloud uses Necessary Condition, which can be expressed by statements like “To achieve ... we must provide ...".
Background on Evaporating Clouds
Evaporating is the most controversial and most powerful of the thinking processes. You should listen to the audio recording of Eli Goldratt in Beyond the Goal. He explains his thinking and the background. My understanding of the EC goes along these lines:
- As long as two people/groups have the same goal, there cannot be a situation where an unresolvable conflict occurs. If you do not share the same purpose, a dispute will typically not be resolved. However, in most cases, it will be possible to find a shared goal if you look at the goals beyond the goal. So, instead of "Marketing needs a budget of XUSD", you go to the next level and agree that you want the best for the Marketing department (the budget was only a way to achieve this goal), or even what is the best for the company as a whole.
- A conflict in this sense is a situation where two people/groups think their course of action or ideas are incompatible. So group A might think we should do "step 27" in the governance process "Vienna”, and group B believes not.
- Whenever a conflict is identified, don't compromise because in a compromise, both sides lose, and (see above) it's optional. It would be like having two scales, with varying measures for the same item, and you start compromising (4kg or 2kg? Let's say it weighs 3kg). Goldratt suggests instead looking at what scale is misfunction or if both work and whether the concept of weight is right in this situation. Do whatever is needed but resolve the conflict. The item has only one weight and won't be found by compromises.
- Goldratt's theory is that conflicts occur due to implicit assumptions. If you can identify the underlying assumptions, will you be able to find the flaws in one or both opposing approaches?
From my perspective, I see ECs following [Einstein's (supposed?) approach to fixing a problem in one hour spending the most time (first 55 minutes) on defining the problem and then using the rest on solving the issue. This might be extreme time distribution, and the quote most likely doesn’t even come from Einstein, but I believe the idea is correct. Define the problem first and do it well; any solution will be much easier. And that is ultimately what one does with ECs. A well-constructed EC is a precise problem description. Try it for yourself.
Find more information on ECs here.